Instance Verification Kit (IVK)
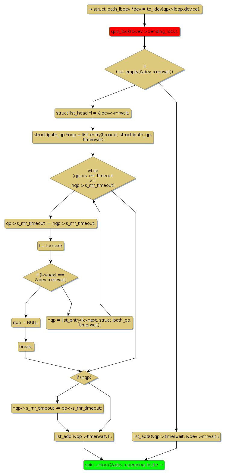
spin lock @ [2691+30+/linux-3.19-rc1/drivers/infiniband/hw/ipath/ipath_ruc.c]
Instance Signature: pending_lock
|
The Matching Pair Graph:
|
|
Function Name
|
Control Flow Graph (CFG)
|
Events Flow Graph (EFG)
|
Source Correspondence
|
|
ipath_insert_rnr_queue
|
|
|
[2523+22+/linux-3.19-rc1/drivers/infiniband/hw/ipath/ipath_ruc.c]
|